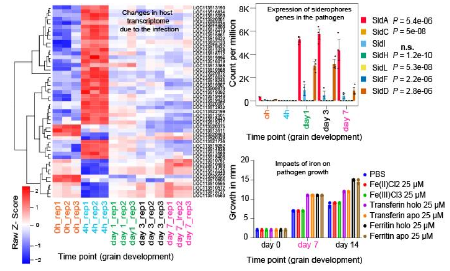
ホーム 20250625_1_3.png